[LinuxFocus-icon]
首页  |  站点地图  |  索引  |  搜索

新闻 | 过往期刊 | 链接 | 关于LF
This document is available in: English  Castellano  ChineseGB  Deutsch  Francais  Italiano  Nederlands  Russian  Turkce  

[Photo of the Author]
by Guido Socher (homepage)

关于作者:

Guido喜欢linux不仅因为从这个系统可以找到最大可能的乐趣还因为人们潜心于它的设计.


目录:

 

AVR单片机GCC编程

[Illustration]

摘要:

Atmel公司的AVR 8位RISC单片机是一种非常普通的单片机.它是一个具有电擦写可编程只读存储器(EEPROM),随机访问存储器(RAM),模数转换器,大量的输入和输出线路,计时器,RS-232通讯接口UART以及其他很多功能的单片集成电路.

最好的莫过于在Linux下具有一个可供利用的完整编程环境:你可以采用GCC对这种单片机进行C语言编程.本文我将向你讲述如何安装和使用GCC.我也将向你讲述如何把软件载入单片机.你所需要的只是一块AT90S4433单片机,一个4Mhz的晶震,一些电缆和少量其它便宜的部件.

这篇文章只是一个简单介绍.在以后的文章种我们将会制作一个具有少数按键的LCD显示屏,模数输入,硬件狗和一些LED.我们的想法是做一个普通的Linux服务器的控制面板,不过我们先要学习怎么配置编程环境,这也是本文的主要内容.

 

软件安装:哪些是你所需要的

采用GNU C语言开发环境你需要下列软件:

binutils-2.11.2.tar.bz2 可以从:
ftp://ftp.informatik.rwth-aachen.de/pub/gnu/binutils/
或者
ftp://gatekeeper.dec.com/pub/GNU/binutils/下载
gcc-core-3.0.3.tar.gz 可以从: ftp://ftp.informatik.rwth-aachen.de/pub/gnu/gcc/
或者
ftp://gatekeeper.dec.com/pub/GNU/gcc/下载
avr-libc-20020106 .tar.gz 这个AVR C语言库可以从: http://www.amelek.gda.pl/avr/libc/ 也可以从这个服务器下载:下载主页
uisp-20011025.tar.gz AVR编程器可以从: http://www.amelek.gda.pl/avr/libc/ 也可以从这台服务器下载: 下载主页
我们把所有这些程序安装到/usr/local/atmel下. 这是为了使这些程序和普通Linux C语言编译器分开. 用下面的命令建立这个目录:

mkdir /usr/local/atmel

 

软件安装:GNU binutils

这个binutils软件包提供建立目标文件所需要的所有低级工具.它包括一个AVR汇编器(avr-as),连接器(avr-ld),库处理工具(avr-ranlib,avr-ar),生成可载入单片机EEPROM目标文件的程序(avr-objcopy),反汇编器(avr-objdump)和象avr-strip和avr-size这类的工具软件.

运行下列命令编译安装binutils:

bunzip2 -c binutils-2.11.2.tar.bz2 | tar xvf -
cd binutils-2.11.2
./configure --target=avr --prefix=/usr/local/atmel
make
make install

添加/usr/local/atml/lib这行到/etc/ld.so.conf文件里面,运行/sbin/ldconfig命令重建连接器缓存.  

软件安装:AVR GCC编译器

avr-gcc将是我们的C语言编译器.

运行下列命令编译安装这个编译器:

tar zxvf gcc-core-3.0.3.tar.gz
cd gcc-core-3.0.3
./configure --target=avr --prefix=/usr/local/atmel --disable-nls --enable-language=c
make
make install

 

软件安装:AVR C语言库

这个C语言库仍在开发中.安装过程可能版本与版本之间有些细微的差别.如果你想照着本文一步一步做的话我推荐采用上表列出的版本.上表中的软件我已经做过测试了,本文中我们所写的程序和后面的文章中的程序都在上面这个版本上工作得很好.

设置一些环境变量(bash语法):
export CC=avr-gcc
export AS=avr-as
export AR=avr-ar
export RANLIB=avr-ranlib
export PATH=/usr/local/atmel/bin:${PATH}

./configure --prefix=/usr/local/atmel/avr --target=avr --enable-languages=c --host=avr
make
make install

 

软件安装:编程器

这个编程器将指定的准备好的目标代码载入到我们单片机的EEPROM中.

这个Linux下的uisp是一个非常好的编程器.可以直接用在Makefile里面.你只要添加"make load"规则,这样你就可以编译载入软件一次完成.

uisp按照下面这样安装:

tar zxvf uisp-20011025.tar.gz
cd uisp-20011025/src
make
cp uisp /usr/local/atmel/bin

 

一个小的测试工程

我们将以一个小的测试电路开始.这个测试电路的目的仅仅是测试我们的开发环境.我们用它来编译,下载以及测试一个小程序.这个测试程序仅仅是引起LED闪烁.

我建议给这个单片机弄一个小的印刷电路板.以后你就可以在这块电路板的区域做你自己的试验.一个好办法是用一个模拟板当作这个.你无论如何也不能尝试着把AVR和它的4MHz晶震直接放在模拟板上.更好的办法是用少量的短线把输入和输出脚与模拟板相连,因为这样的模拟板不是为快速数字电路制作的. 4Mhz的晶震和电容器在物理上应该非常靠近单片机.
[circuit diagram]
在我们这个例子里编程器的连接器电阻实际上是不必要的.只有在你打算把port-B 输入输出脚用于其他目的时才需要.  

需要的硬件

你需要的部件列在下表中.所有的这些都非常普通,便宜,只是单片机贵点,大概7.5欧元.尽管它是非常普通的单片机,它也不是随便在那家当地的无线电商店就能买到的,象那些大的电子部件销售商例如:(www.reichelt.de(德国),www.conrad.de(德国),www.selectronic.fr(法国)等等........,可能在你的国家这些类似的站点)的仓库里才有全部的部件.
[avr] 1 x AT90S4433, Atmel 8 位AVR RISC处理器.
[socket] 2 x 14脚 IC插槽
或者
1 x 28 脚 7.5mm IC插槽
这种28脚插槽要找到有点点困难,通常28脚插槽是14mm宽的,但是我们需要的是7.5mm的插槽.
[resistor crystal capacitor] 1 x 10K 电阻 (颜色代码: 棕,黑,橙)
3 x 470 欧姆 电阻(颜色代码:黄,紫,棕)
1 x 1K 电阻 (颜色代码: 棕,黑,红)
1 x 220 欧姆 电阻 (颜色代码:红,红,棕)
1 x 4Mhz 晶震
2 x 27pf 陶电容
[connector] 用于编译器的任意种类的5脚插头/插座.我们通常买些连接器条,然后5个折成一段.
[matrix board] 聚酯板.
[db25] 1 x DB25 连接器 用于插到并口.
[led] 1 x LED
[beardboard] 一块模拟板. 我们在这里不用,但是如果你想做将来的AVR实验这是非重有用的.我建议你把微控制器与晶震和电容集中在聚酯板上,然后通过短电缆把它们的输入/输出脚连接到模拟板.
除开上面的这些,还需要提供一个稳定的5V直流电源,你也可以采用4.5V的电池作为电源供应.  

安装编程器硬件

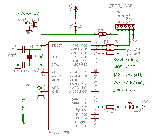
AT90S4433支持在线编程(ISP). [AVR programmer]
简单说就是:你没有必要为了给单片机编程而移动单片机模块.你会看到可以用50-150欧元买到做好的编程器硬件,但没有必要为一个编程器更多地投资.采用Linux,uisp软件和免费的并口你就可以建立起一个非常好的简单的AVR编程器,也就采用一根简单的电缆连接而已.编程器电缆的线必须符合下列要求:
AVR端针脚 并口端针脚
SCK (19) Strobe (1)
MISO (18) Busy (11)
MOSI (17) D0 (2)
Reset (1) Init (16)
GND GND (18)

电缆长度不超过70cm.  

写入软件

在GCC的帮助下AT90S4433可以用一般的C语言编程. 了解一些AVR汇编很有用,但也不是非要不可.AVR C语言库的avr-libc-reference 讲述了libc的大部分函数. Harald Leitner写了一个关于如何使用AVR和GCC的带有大量有用的例子的文档(haraleit.pdf, 286Kb, 原作 http://www.avrfreaks.net/AVRGCC/). 从Atmel公司的网页, (www.atmel.com, 找到: avr products -> 8 bit risc-> Datasheets), 你可以下载完整的数据资料 (复制到本地: avr4433.pdf, 2361Kb) . 它描述了所有的寄存器以及如何使用CPU.

使用4433的时候有一点要注意的是它只有128字节的RAM和4K字节的EEPROM.这就意味着你不能定义大的数据结构和字符串.程序中不能采用深入的嵌套调用或者是递归调用. 就像写
char string[90];
这样一行就已经太大了. 一个整数是16bit,如果需要一个小的整数你可以采用
unsigned char i; /* 0-255 */
你将非常惊讶你的程序是多么大.它真是一个强大的处理器.

理论不如实践,我们将写一个程序让我们的LED每隔0.5秒闪烁一次.虽然不是很有用不过也是一个非常好的开头,而且可以用来测试我们的开发环境和编程器.

void main(void)
{
      /* enable PD5 as output */
      sbi(DDRD,PD5);
      while (1) {
            /* led on, pin=0 */
            cbi(PORTD,PD5);
            delay_ms(500);
            /* set output to 5V, LED off */
            sbi(PORTD,PD5);
            delay_ms(500);
      }
}

上面的例子可以看出用它写个程序是多么简单.你看到的仅仅是主程序,delay_ms函数包含在全部的清单(avrledtest.c)中. PD5脚用作输出的话,你必须在数据寄存器中为D端口(DDRD)设置PD5位.然后就能用cbi*(PORTD,PD5)函数给PD5设置0V电压(清除PD5)或者用sbi(PORT,PD5)设置5V电压(设置PD5)."PD5"值的定义包含在通过io.h包含的io4433.h中.你不用担心这点. 如果你曾经在象Linux这样的多用户多任务系统下写过程序的话你就知道绝不要写一个非模块化的无穷的循环.这会浪费CPU时间,减慢系统速度.在AVR上就不一样了,我们没有多个任务,也没有其他程序在运行,这甚至不是一个操作系统,在这上面运用无穷循环显得很普遍.  

编译和载入

在开始之前确认一下PATH中包含了/usr/local/atmel/bin路径,必要的话编辑你的.bash_profile或者.tcshrc,添加如下内容:

export PATH=/usr/local/atmel/bin:${PATH} (for bash)
setenv PATH /usr/local/atmel/bin:${PATH} (for tcsh)

我们用并口和uisp来为AVR编程.uisp使用内核的ppdev接口,因此你必须已经载入了下列内核模块:

# /sbin/lsmod
parport_pc
ppdev
parport

用/sbin/lsmod命令检查是否已经载入,如果没有就以root用户载入它们.

modeprobe parport
modeprobe parport_pc
modeprobe ppdev

一个比较好的办法是在启动的时候就自动执行这些命令.你可以把这些命令添加倒rc脚本中(例如:Redhat下的/etc/rc.d/rc.local).
为了给普通用户ppdev接口写权限,运行一次下面的命令:

chmod 666 /dev/parport0

确保没有在并口上的打印守护进程运行.如果你运行了就要在你连接编程器电缆前停止这个进程.现在编译和单片机编程的所有准备工作都做好了.

我们的测试程序包(avrledtest-0.1.tar.gz) 里面有个编译工程文件文件.你要做的只是输入:
make
make load
T这样就编译和载入软件了.我并不想详细描述所有的命令. 你可以打开那个 Makefile 查看,它们都是一样的.我自己都不能把它们完全记下来.我只是知道我只需要做"make load".如果你想写不同的程序你只要把Makefile中所有出现avrledtest的地方用你的程序名字替换就行了.  

一些有趣的binutils

比实际编译过程更有趣的是一些小工具软件.

avr-objdump -h avrledtest.out

S显示程序的不同段的大小..text是调入falsh EEPROM的指令代码,.data是象
static char str[]="hello";
这类的初始化数据..bss是非初始化全局数据,在我们这个里面全是零..eeprom用于存储倒eeprom的变量,我从没有用过这个..stab和.stabstr是调试信息,不会载入AVR的.
avrledtest.out:     file format elf32-avr

Sections:
Idx Name          Size      VMA       LMA       File off  Algn
  0 .text         0000008c  00000000  00000000  00000094  2**0
                  CONTENTS, ALLOC, LOAD, READONLY, CODE
  1 .data         00000000  00800060  0000008c  00000120  2**0
                  CONTENTS, ALLOC, LOAD, DATA
  2 .bss          00000000  00800060  0000008c  00000120  2**0
                  ALLOC
  3 .eeprom       00000000  00810000  00810000  00000120  2**0
                  CONTENTS
  4 .stab         00000750  00000000  00000000  00000120  2**2
                  CONTENTS, READONLY, DEBUGGING
  5 .stabstr      000005f4  00000000  00000000  00000870  2**0
                  CONTENTS, READONLY, DEBUGGING
你也可以用avr-size命令得到一个更精简的形式:

avr-size avrledtest.out

   text    data     bss     dec     hex filename
    140       0       0     140      8c avrledtest.out
在AVR上工作你必须特别注意.text+data+bss不超过4K,data+bss+stack(你可以不考虑stack的大小,它取决于有多少嵌套调用)不能超过128字节.

下面这个命令也非常有意思:

avr-objdump -S avrledtest.out

它会生成你的代码的汇编列表.  

结论

现在你已经了解到足以开始我们的工程的AVR硬件和GCC方面的知识.LinuxFocus将来会有更多更复杂的,更有趣的关于硬件这方面的文章.  

参考文献

 

对这篇文章发表评论

每篇文章都有各自的反馈页面。在这个页面里,您可以提交评论,也可以查看其他读者的评论:
 反馈页面 

主页由LinuxFocus编辑组维护
© Guido Socher, FDL
LinuxFocus.org

点击这里向LinuxFocus报告错误或提出意见
翻译信息:
en --> -- : Guido Socher (homepage)
en --> zh: SunDay <alasx2000(at)hotmail.com>

2002-03-13, generated by lfparser version 2.27