von Guido Socher (homepage)
Über den Autor:
Guido mag Linux nicht nur, weil es Spaß macht, die
großartigen Möglichkeiten, die dieses System bietet zu
entdecken, sondern auch wegen der Leute, die an seiner Entwicklung
beteiligt sind.
Übersetzt ins Deutsche von:
Guido Socher (homepage)
Inhalt:
|
Frequenzzähler 1Hz-100Mhz mit LCD Display und RS232 Interface
Zusammenfassung:
Dieser Artikel setzt unsere AT90S4433 Microcontroller Serie fort.
Ich schlage vor, die vorangegangenen Artikel über Atmel
Microcontroller im Hinblick auf folgende Punkte zu lesen, um diesen
Artikel besser verstehen zu können:
- Wie man die Linux AVR Entwicklungsumgebung installiert und
benutzt und wie man einen Programmierer baut:
März 2002, Den AVR
Microcontroller mit GCC programmieren - Wie man eine gedruckte Schaltung selbst herstellt:
Mai 2002, Eine LCD Anzeige
und Steuertasten für den Linux Server
Dieses Mal entwickeln wir einen Frequenzzähler, der Frequenzen
im Bereich von 1Hz bis 100MHz messen kann. Alternativ kann man mit
dem Zähler auch einfach Ereignisse zählen, wie z.B
wieviele Leute die Straße überquert haben (oder was
immer auch in der Form eines digitalen Pulses verfügbar ist).
Der Zähler hat eine LCD Anzeige sowie einen RS232
Anschluß, um die Zählerwerte mit Linux auszulesen.
_________________ _________________ _________________
|
Einführung
Die Frequenz eines Sinussignals oder Rechtecksignals wird
ausgedrückt durch die Anzahl der Schwingungen pro Sekunde. Um
die Frequenz zu ermitteln, muß man also nur diese
Schwingungen zählen. Auf diese Art ermittelt man die Frequenz
der sogenannten ersten Harmonischen Schwingung eines
kontinuierlichen Signals. Um die Frequenzen, aus denen ein nicht
kontinuierliches "Geräusch" besteht zu ermitteln, braucht man
einen Spectrumanalyser. Das ist jedoch ein ganz anderes Stück
Hardware. Was wir hier bauen, ist ein Frequenzzähler für
kontinuierlich oszillierende Signale. Wir nehmen an, daß sich
das Signal während eines Meßintervals nicht ändert.
Der Frequenzzähler arbeitet in zwei Schritten:
- Entfernen eines möglichen Gleichspannungsanteils aus dem
Signal und dann das Signal mit einem Komparator in ein
Rechtecksignal verwandeln.
- Zählen der Pulse pro Zeiteinheit und dann den Wert durch
die Zeit teilen.
Was man braucht
Um den Frequenzzähler zu bauen, braucht man folgende Teile:
1 x Atmel At90S4433 Microcontroller
1 x 28pin 7,25 mm IC Sockel
2 x 16pin IC Sockel
1 x 1pin IC Sockel
1 x 14pin IC Sockel
Keine IC Sockel für MAX903 und 74F74. Diese müssen
direkt auf die Platine gelötet werden!
1 x MAX232
1 x 4,194304MHz Quarz
1 x LEDs (grün)
1 x BC557 PNP Transistor
4 x 1uF Kondensator (Elko)
2 x 27pF Keramikkondensator
4 x 10nF Mini- Keramikkondensator
3 x 100nF Mini- Keramikkondensator
1 x 200nF Mini- Keramikkondensator
1 x 0,47uF Mini- Keramikkondensator
2 x Widerstand 470 Ohm
1 x Widerstand 470K
2 x Widerstand 100 Ohm
3 x Widerstand 1k
5 x Widerstand 10k
3 x Widerstand 47K
1 x Widerstand 220 Ohm
3 x Widerstand 4K7
1 x Widerstand 3k3
1 x Widerstand 2k2
1 x Widerstand 47 Ohm
1 x 4K7 Potentiometer (so klein wie möglich). Man kann das
Potentiometer auch durch zwei Widerstände ersetzen. Mit dem
Potentiometer stellt man den Kontrast des Displays ein. Bei meinem
LCD Display ergibt ein 100Ohm Widerstand zusammen mit einem 1K
Widerstand einen guten Kontrast.
1 x Z-Diode 4.3V
2 x kleine Taster
1 x 470uF Elko
1 x 4,7uF Elko
1 x 1N4001 Diode
1 x 74HC02 TTL IC
1 x 74F74 fast TTL IC
1 x 74HC390 TTL IC
1 x LM393 voltage Komparator
1 x MAX903 high speed voltage Komparator, 8 Pin plastic DIP
package, man kann dieses IC von www.maxim-ic.com bestellen, falls
der Laden vor Ort dieses IC nicht auf Lager hat.
1 x 7805 5V regulator
1 x 2 Zeilen 20 Zeichen LCD Display, HD44780 kompatibel mit oder
ohne Hintergrundbeleuchtung (16 Pin oder 14 Pin)
Alle LCD Displays mit 14 oder 16 Pins, die ich jemals gesehen habe,
waren HD44780 kompatibel. Man kann auch ein 3 oder 4 zeiliges
Display benutzen, aber dann muß man die Software etwas
ändern.
Zusätzlich zu diesen Bauteilen braucht man noch einige
Drähte, Stecker (BCD, Stromversorgung, RS232) und einen 9V
Transformator oder ein anderes DC oder AC Netzteil mit 150mA.
Manchmal findet man sehr preiswerte Stromversorgungen, die sich
direkt in die Steckdose stecken lassen und für irgendwelche
Unterhaltungselektronik verwendet werden.
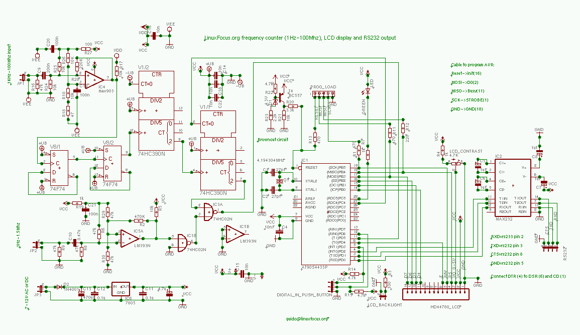
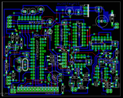
Schaltplan und Platine
Ich habe eagle für
Linux benutzt, um Schaltplan und Platine zu entwickeln. Das Programm
hat etwas Probleme, zu verstehen, daß all die
unterschiedlichen Stromversorgungsanschlüsse von den ICs immer
5V sind. Man erhält deshalb eine Fehlermeldung, wenn man den
"electrical rule check" benutzt. Der Entwurf ist jedoch
richtig.
Das Schaltbild, mit einem Klick auf das Bild erhält man einen
größeren Plan:
Die Platine, mit einem Klick auf das Bild erhält man eine
größere Ansicht:
Die Platine ist speziell für Hobby Elektronik entwickelt. Die
blaue Lage soll in die Platine geätzt werden. Die roten Linien
sind Drähte. Es ist viel einfacher eine einseitige Platine
herzustellen, da die Genauigkeit nicht so gut sein muß. Man
kann die roten Drähte so ziehen, daß möglichst
kurze Wege entstehen. In Eagle konnte ich die roten Linien nicht so
ziehen.
Die Platine mit einem weißen Hintergrund für einen
besseren Ausdruck: Platine mit
weißem Hintergrund (Beachte: das ist nicht die
Datei, die man braucht um die gedruckte Schaltung herzustellen
)
Die Eagle Dateien sind zusammen mit der Software in dem Paket
linuxfreqcount-0.4 enthalten, das man am Ende des Artikels
herunterladen kann.
Wie es funktioniert
Der AT90S4433 Microcontroller hat zwei interne Zähler. Einer
ist 16bit breit und der andere 8bit. Wir benutzen den 8bit
Zähler, um eine genaue Zeitbasis aus der Frequenz des Quarzes
zu erzeugen. Zu diesem Zweck nehmen wir ein 4194304Hz Quarz und
schicken damit über einem internen 1/256 Vorteiler (siehe
AT90S4433 Datenblatt, herunterladbar am Ende des Artikels) Pulse an
den 8bit Zähler. Der 8bit Zähler ist so konfiguriert,
daß er bei einem Überlauf einen Interrupt erzeugt. Mit
anderen Worten, wir erhalten eine Zeitbasis von 4194304Hz / (256 *
256) = 64Hz. Über eine Schleifenvariable können wir damit
Funktionsaufrufe in 1Hz oder 64Hz Intervallen erzeugen.
Nun haben wir eine Funktion, die in 1Hz oder 64Hz Intervallen
aufgerufen wird in Abhängigkeit von dem Modus, in dem der
Zähler läuft. Alles, was wir jetzt machen müssen, ist
den 16bit Zähler in diesen Intervallen auszulesen und anzuzeigen.
Der 16bit Zähler (Pin PD5 am Microcontroller) erhält
seine Pulse über das Signal, das wir messen wollen.
Der Microcontroller sampelt seine Eingangssignale, um sie mit dem
internen Takt zu synchronisieren. Gemäß des
Sampel-Theorems kann man damit Maximal- Frequenzen bis zur
Hälfte der Quarzfrequenz messen. Das ist die theoretische
Grenze. In der Praxis kann man Signale bis 1,5MHz mit dem
Microcontroller (bei einem 4Mhz Quarz) messen.
Um höhere Frequenzen zu messen, braucht man einen Vorteiler.
Dieser besteht in unserem Fall aus dem 74F74 und dem 74HC390 IC.
Der 74F74 wird als schneller 1/4 Teiler benutzt und der 74HC390 ist
ein 1/25 Teiler. Wir können den 74HC390 nicht direkt als 1/100
Teiler benutzen, weil er nur bis 25MHz geht.
Die Schaltung hat zwei Eingänge. Einen über den 1/100
Teiler und einen direkten ungeteilten Eingang. In Abhängigkeit
der Frequenz, die du messen möchtest, mußt du einen der
beiden Eingänge benutzen (einen, nicht beide).
Falls du nur Frequenzen bis 1.5Mhz messen möchtest (z.B. um
den Frequenzgang des Verstärkers deiner Stereoanlage zu
messen), kannst du auch eine vereinfachte Version bauen und
MAX903, 74F74 und den 74hc390 weglassen. Die Software bleibt die
gleiche, die Platine muß man auch nicht unbedingt
ändern.
Der Zweck der zwei voltage Komparatoren (MAX903 high speed, und
LM393) ist, die Signale zu verstärken und Rechtecksignale zu
erzeugen (z.B. Rechteck aus einem Sinussignal).
Die Platine wurde mit großer Sorgfalt entworfen, um zu
vermeiden, daß die Komparatoren in der Nähe des
Nulldurchgangs schwingen. Das kann besonders dann passieren, wenn
dem eigentlichen Eingangssignal noch ein leichtes Rauschen
überlagert ist. Hat man z.B. ein 100KHz Signal dem ein
verrauschtes 1MHz Signal überlagert ist (z.B. Radiowellen),
dann kann es passieren, daß einige 1MHz Pulse in der
Nähe des Nulldurchgangs des 100KHz Signals mitgezählt
werden.
Der 220K Widerstand an dem MAX903 kann einen gewissen Anteil an
Rauschen unterdrücken, indem er für positive
Rückkopplung sorgt.
Der Microcontroller kann über RS232 und zwei Taster gesteuert
werden (ein "clear" Taster und ein "change counting mode" Taster).
Die zwei Eingänge werden über ein Odergatter (74hc02)
kombiniert. Das Odergatter würde natürlich den Eingang
Blockieren, wenn man den Stecker aus dem 1/100 Eingang zieht,
während noch eine logisch "1" an dem Ausgang des 74hc390
liegt. Der 74hc390 wird daher gelöscht (pin 2), wenn man den
"counting mode" wechselt oder auf "clear" drückt.
Die Software
Die Software für den Microcontroller konfiguriert zwei
Zähler in Interruptmode. Wie das geht, ist in dem Datenblatt
des AT90S4433 beschrieben (siehe Referenzen). Man muß dazu
einige Register setzen. Es ist ein wichtiger Teil, aber sehr
trocken. Ich werde es deshalb hier nicht wiederholen. Der
größte Teil der Frequenzzähler-Logik ist in der
Datei linuxfreqcount.c
implementiert. Alle anderen Dateien sind "Bibliotheken" für
LCD UART, etc. ... Wenn man Software für den Microcontroller
schreibt, muß man darauf achten, daß man nicht mehr als
128Bytes Ram benutzt. Das ist alles, was wir haben. Man sollte
geschachtelte Aufrufe vermeiden und wo sinnvoll, globale Variablen
benutzen.
Wenn die Zählerregister richtig gesetzt sind, dann wird die
Funktion SIGNAL(SIG_OVERFLOW0) im 64Hz Takt aufgerufen. Hier lesen
wir den 16bit Zähler und setzen ein Flag (hflag), um
später das Ergebnis in der Funktion handlecounterresult()
weiter zu bearbeiten. Bei einer Gatterfrequenz von 1Hz kann man das
Ergebnis direkt anzeigen. Bei 64Hz muß man mit 64
multiplizieren. Die Mathematikfunktionen, die man mit einem
Microcontroller ausführen kann, sind begrenzt (wir haben keine
schönen 32bit Register wie in einer Intel Pentium CPU).
Glücklicherweise ist ein "mal 64" nur ein Linksverschieben um
6 im Binärsystem. Wir speichern das Endergebnis in 3x 8bit
Variablen (counterval[3]).
Damit hätten wir den richtigen Wert als eine 24bit Zahl. Um
sie anzuzeigen, müssen wir sie noch in dezimal ASCII
konvertieren. Printf würde das normalerweise machen, aber wir
haben kein printf. Wenn wir printf hätten, würde es all
unseren Speicher aufbrauchen. Wir müssen deshalb unser eigenes
ganz spezielles printf schreiben. Für die Binär- zu
Dezimal- Konvertierung teilen wir die 24Bit Zahl durch 10 mit Rest.
Der Rest ergibt unsere Dezimalzahlen. Unsere CPU kann keine 24bit
Mathematikoperationen ausführen. Deshalb müssen wir die
Zahl in 8bit Stücken verarbeiten (Funktion divby10()). Wenn
man am Ende zu jeder Zahl den ASCII Wert der Zahl "0" addiert,
erhält man schließlich eine ASCII Darstellung der Zahl
(Funktion longtoascii()).
Dieser ASCII String kann dann über die RS232 Schnittstelle
geschickt werden und im LCD angezeigt werden.
Erstellen einer gedruckten Schaltung
Das Softwarepaket enthält eine Postscriptdatei
(linuxfcount.ps) für die gedruckte Schaltung. Persönlich
finde ich, daß die Lötaugen immer etwas zu klein sind.
Ich empfehle daher, alle Lötaugen vor dem Ätzen mit einem
Edding Paint Marker nachzuzeichnen. Wie man eine Platine erstellt,
ist in Mai 2002, Eine LCD
Anzeige und Steuertasten für den Linux Server beschrieben.
Einige Leser schrieben mir, daß sie Kontakt Pausklar-21 Spray
nicht kaufen können. Man kann statt diesem Spray auch einfach
Petroleum, wie es für Lampen benutzt wird, verwenden. Das
Petroleum muß mit etwas Seife abgewaschen werden, bevor man
die Platine in den Entwickler steckt.
Wie man ein Gehäuse für den Frequenzzähler
baut
Ein
großes Problem für den Hobbyelektroniker ist oft das
Gehäuse. Vorgefertigte Aluminiumgehäuse sind sehr teuer.
Ein genaues Biegen von Blechen ist mit den Mitteln der
Heimwerkstatt oft nicht möglich. Ich habe eine, wie ich finde,
sehr gute Lösung dieses Problems gefunden. Ich benutze
Fichtenholz für die Seiten und Kanten. Man kann das Holz etwas
beizen, damit es "teuer" aussieht. Hier sollte man nur
wasserlösliche Beizen benutzen. Für die Front, oben und
unten, nimmt man gerade Aluminiumbleche und man braucht nichts zu
biegen. Einfach mit einer Säge auf die richtige
Größe zuschneiden. Wie der Holzrahmen aussieht, kann man
auf der rechten Seite sehen. Links ist das fertige Gehäuse
(die obere Abdeckung ist noch offen).
Zusammenlöten der Platine
Beim
Zusammenlöten sollte man den Hochfrequenzbauteilen etwas
Aufmerksamkeit schenken (MAX903, 74F74 mit Widerständen und
Kondensatoren). Ich empfehle normalerweise. Sockel zu benutzen, da
sie die Fehlersuche enorm erleichtern. In diesem Fall sollte man
die Bauteile aber direkt auf die Platine löten, um
parasitäre Kapazitäten zu vermeiden. Für die
Entkopplungskondensatoren zwischen Masse und Spannungsversorgung
sollte man kleine keramische Kondensatoren mit Werten zwischen 10nF
und 100nF benutzen.
Das ist die komplizierteste Schaltung, die wir bisher in LinuxFocus
gebaut haben. Ich empfehle, die Schaltung in Schritten aufzubauen
und dazwischen immer zu testen:
- Löte erst die Teile für die Spannungsversorgung (7805
etc...) auf die Platine und teste dann, ob sie funktioniert.
- Löte alle Teile auf die Platine, aber stecke nur den
Microcontroller in den Sockel.
- Das linuxfreqcount-0.4 Paket enthält ein Testprogramm,
avr_led_lcd_test.c, zum Testen des Microcontrollers, der LED und der
Anzeige. Verbinde die Schaltung mit dem Programmierkabel wie in dem
ersten AVR Artikel beschrieben (März 2002, Den AVR
Microcontroller mit GCC programmieren) und tippe dann "make
testload", um die avr_led_lcd_test Software aus dem
linuxfreqcount-0.4 Paket zu laden. Die LED sollte blinken und auf
dem LCD sollte "Hello" zu sehen sein.
- Stecke nun alle ICs in die Sockel. Lade die endgültige
Software (make load) und teste erst den Niederfrequenzeingang. Man
braucht irgendeinen Frequenzgenerator (Sinus oder Rechteck
vorzugsweise).
Den Zähler benutzen
Der Zähler kann in verschiedenen "modes" arbeiten:
- Kontinuierlich hochzählen
- Frequenzzählen mit einer Gatterfrequenz von 1Hz. In diesem
"mode" kann man Frequenzen bis 16bit messen (65535Hz) oder
6553500Hz mit dem 1/100 Teiler.
- Frequenzzählen mit einer Gatterfrequenz von 64Hz. In
diesem "mode" kann man Frequenzen bis 1,5 MHz oder bis 100MHz mit
dem 1/100 Teiler messen.
![[ASCII commands via rs232]](../../common/images/article253/screenshoot_small.jpg) |
|
| RS232 ASCII Kommandointerface. |
Man kann den "mode" über den Taster oder über RS232
ändern. Die RS232 ASCII Befehle sind in README.commands
beschrieben. Wie man das RS232 ASCII Interface benutzt, ist in Mai 2002, Eine LCD Anzeige und
Steuertasten für den Linux Server beschrieben.
Die grüne Leuchtdiode zeigt an, daß das Gatter offen
ist. Das heißt, jetzt können Pulse in den Zähler
kommen.
Der zweite Taste ist gedacht, um den Zählerwert zu löschen
(hauptsächlich, wenn der Zähler zum kontinuierlichen
Zählen benutzt wird). Außerdem kann man damit die
Anzeigendarstellung zwischen mit "100 multipliziert" und "normal"
wechseln. Damit erspart man sich kompliziertes Kopfrechnen, falls
man den 1/100 Teiler benutzt :-).
Wie genau?
Jeder digitale Zähler hat eine maximale Genauigkeit von +/-1.
Die letzte Zahl wird sich immer etwas ändern, selbst wenn das
Eingangssignal sehr stabil ist. Bei einer Gatterfrequenz von 64Hz
wird das Ergebnis intern mit 64 multipliziert. Damit ergibt sich
eine Genauigkeit von +/-64. Auf die gleiche Art hat der 1/100
Teiler Einfluß auf die Genauigkeit. Der Zähler ist
jedoch sehr gut. Das Hauptproblem ist der Temperaturdrift des
4194304Hz Quarzes. Ein Quarz oszilliert langsamer, wenn es
wärmer wird. Das ist Physik und man kann das nur über
eine Temeraturregelung in den Griff bekommen.
Es ist möglich, den Zähler zu kalibrieren, wenn man ein
gutes Referenzsignal hat. In der Software kann man kalibrieren,
indem man kleine Verzögerungen in der Funktion
handlecounterresult() einbaut. Ich habe meinen Zähler mit
einem Referenzsignal verglichen und er war fast 100% exakt. Der
Kalibrierungscode ist deshalb momentan auskommentiert. Man kann
auch die Frequenz des Quarzes etwas ändern, indem man einen
der 27pF Kondensatoren ändert (man muß mit verschiedenen
Werten experimentieren 10pF, 50pF etc..).
Für den normalen Hausgebrauch sehe ich jedoch keine Notwendigkeit,
etwas zu kalibrieren. Normale 4194304Hz Quarze sind schon sehr
genau.
Der Zähler im Betrieb
Hier ist ein Foto des Zählers:
Weitere Projekte
In diesem Artikel wurde keine Auswertungssoftware geschrieben. Man
könnte sich z.B. vorstellen, daß man mit dem Zähler
Windgeschwindigkeit oder andere Dinge an einem entfernten Ort
mißt. Um Langzeitmessungen zu machen, kann man z.B die
Software aus Mai 2002, Eine
LCD Anzeige und Steuertasten für den Linux Server
ändern. Wenn man die Daten jedoch einfach in eine Datei
schreiben möchte, dann reichen folgende Befehle:
ttydevinit /dev/ttyS0
cat /dev/ttyS0 > your_logfile.txt
Hier wird angenommen, daß der Zähler an COM1 (=ttyS0)
angeschlossen ist.
Wirklich einfach, nicht wahr:-)?
Referenzen
Talkback für diesen Artikel
Jeder Artikel hat seine eigene Seite für Kommentare und Rückmeldungen. Auf dieser Seite kann jeder eigene Kommentare abgeben und die Kommentare anderer Leser sehen:
2005-02-11, generated by lfparser version 2.52