par Guido Socher (homepage)
L´auteur:
Guido aime Linux non seulement parce que c'est amusant de découvrir
les multiples possibilités de ce système, mais également grâce aux
personnes impliquées dans sa conception.
Traduit en Français par:
Thierry Bayet <snspy(at)brutele.be>
Sommaire:
|
Un panneau de commande avec affichage à cristaux liquides (LCD) pour votre serveur Linux
Résumé:
Dans cet article nous concevrons un panneau de contrôle LCD basé
sur l'afficheur LCD Hitachi HD44780 et le Micro-contrôleur RISC
AT90S4433 AVR 8-Bit de chez Atmel. Les deux composants sont
très courants et bon marché. Le panneau de contrôle comprend
un système de chien de garde afin de superviser l'ordinateur et
possède deux boutons pour permettre le dialogue avec l'utilisateur.
Vous pouvez définir l'adresse IP, le masque de réseau, l'adresse
de la passerelle, arrêter l'ordinateur, afficher les statistiques,
autrement dit, tout ce que vous désirez puisque la majeure
partie de la logique dépend d'un script
Perl qui peut-être facilement modifié. Le panneau est connecté
à votre ordinateur via le port série RS232.
Pour cet article vous avez besoin au minimum d'une installation
partielle de l'environnement de développement AVR. La manière
de l'installer est décrite dans cet article :
Programmer le
Micro-contrôleur ARV avec GCC.
_________________ _________________ _________________
Introduction
Ce périphérique combine les fonctionnalités de matériel
déjà utilisé dans des articles antérieurs :
Notre nouvelle conception va cependant beaucoup plus loin
que cela. Elle ajoute des boutons pour l'interaction de l'utilisateur
et inclut un chien de garde matériel pour superviser le serveur.
De plus, elle fournit une ligne d'entrée analogique. Nous ne
l'emploierons pas ici mais vous pourriez, par exemple, y connecter une sonde de
température.
Pour élaborer cela, il vous faut quelques connaissances d'amateur
en électronique. Les pièces détachées que nous utiliserons ne sont pas chères
et tout compris, coûtent moins de 40 Euro.
L'idée derrière ce panneau est qu'il devrait vous permettre de
contrôler un serveur sans moniteur ou clavier. Linux est un système
d'exploitation très fiable et peut facilement être contrôlé à
distance. Cependant lorsque vous le connectez pour la première
fois à un réseau, vous devez configurer l'adresse IP,
la passerelle et le masque de réseau. Ce panneau vous permet
de définir ces adresses. Il vous donne également la possibilité
d'arrêter le serveur alors que vous êtes encore à côté de lui.
La conception de ce panneau est très générique. Toutes les parties
"spécifiques au serveur" sont définies dans un script
Perl. Le matériel, l'état des boutons, le texte de
l'afficheur, les LED ..., peuvent être contrôlés par des
commandes ASCII. Vous pouvez par conséquent utiliser cet ensemble
pour construire un lecteur de mp3 ou contrôler votre grille-pain, ou
ce que vous voulez.
Ce qu'il vous faut
Pour construire cela, vous avez besoin de
ce qui suit:
1 x Micro-contrôleur Atmel At90S4433
1 x Support d'IC 28 broches de 7.25 mm
1 x Support d'IC 16 broches
1 x MAX232
1 x Petit relais 5V
1 x cristal 4MHz
2 x LED (verte et rouge)
1 x transistor BC547 NPN
1 x transistor BC557 PNP
4 x condensateur 1uF (courant ou incliné)
2 x condensateurs céramique 27pF
1 x condensateur 10nF
1 x condensateur 100nF
3 x résistances 4k7
2 x résistances 2k2
1 x résistance 10K
1 x résistance 3k3
2 x résistances 100 Ohm
3 x résistances 470 Ohm
3 x résistances 1K
1 x résistance 220 Ohm
1 x potentiomètre 4K7 (aussi petit que possible)
1 x diode Zener 4.3V
2 x petits boutons
1 x petite diode standard (par exemple 1N4148, toute diode bon marché)
1 x afficheur LCD de 2 lignes de 20 caractères avec interface compatible
HD44780.
Tous les afficheurs que j'ai vus avec 14 ou 16 broches
sur le connecteur étaient compatibles HD44780. Vous pouvez également
utiliser un afficheur de 3 ou 4 lignes mais vous devrez légèrement
modifier le programme .
De plus vous aurez besoin de quelques fils et de quelques connecteurs pour l'alimentation
et la RS232. Si vous avez un afficheur de 2 lignes
vous pouvez le monter dans une fine feuille d'aluminium et
l'intégrer dans une baie de 5.25" sur votre serveur.
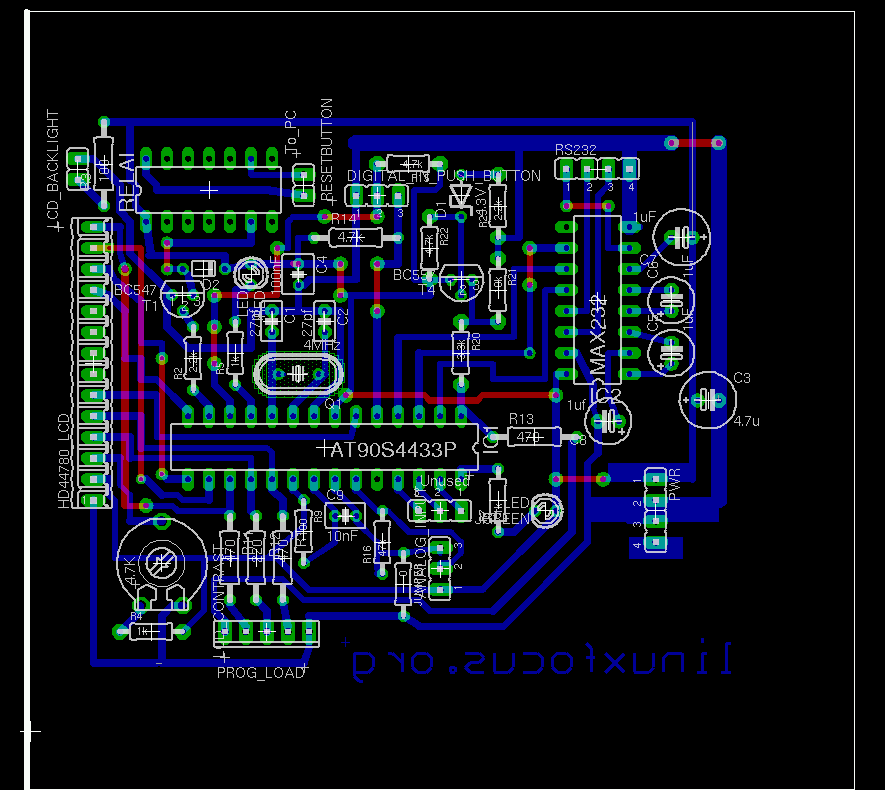
Schéma et carte
J'ai utilisé Eagle pour Linux pour concevoir le schéma et
la carte. C'est un excellent programme mais il vous faudra un peu
de temps pour apprendre à l'utiliser. Vous pouvez obtenir
une version gratuite pour une utilisation privée sur : cadsoftusa.com.
Le schéma (cliquez dessus pour l'agrandir):
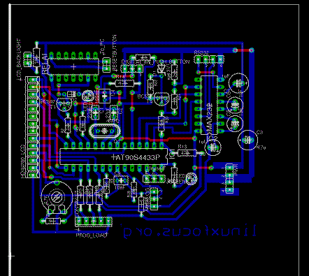
La carte (cliquez dessus pour l'agrandir):
La disposition des éléments de la carte sur fond blanc pour une meilleure
impression:
carte avec fond blanc (Note: Ce n'est pas le fichier
requis pour élaborer le circuit imprimé de la carte.)
Les fichiers Eagle (compressés avec gzip, notez que certains
navigateurs décompressent pendant le téléchargement):
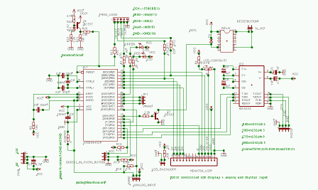
Le circuit
Je vais expliquer brièvement le diagramme du circuit ci-dessus.
L'AT90S4433 a 3 ports : PB, PC et PD. PC peut-être utilisé comme port
d'entrée analogique ou digital. Tous les ports peuvent être utilisés
comme lignes d'entrée et de sortie digitales. C'est le programme qui contrôle
cela via DDR (Data Direction Register)Registre
de Direction des Données. Nous utilisons toutes les broches
sauf la 23 comme lignes digitales (0 ou 5 V).
Le Max232 est un convertisseur de tension. L'interface RS232 utilise
+-10V et le Max232 le convertit en 0-5V. Sur la broche 1 (broche de remise
à zéro) de l' AT90S4433 vous trouvez quelque chose nommé circuit d'
arrêt partiel (Brownout). Ce circuit maintient la remise à
zéro en position basse (active) dans les cas d'alimentation insuffisante afin
d'empêcher le CPU d'exécuter de mauvaises instructions ou de mal fontionner.
Ceci peut se produire quelques millisecondes pendant la mise en route ou
l'arrêt. Le but est de garantir que
le programme du Micro-contrôleur démarre correctement.
Certains d'entre vous pourraient se demander pourquoi il
y a une diode en parallèle à la bobine du relais et que la polarité telle
qu'elle est représentée n'aura jamais rien à faire. Cette diode est très
importante ! Lorsque vous coupez le relais, une tension très élevée
est générée par la bobine. Elle peut détruire le Micro-contrôleur. Cette
tension est de polarité inverse à la tension d'alimentation de la bobine.
La diode peut être une petite diode bon marché, mais il est important de
l'avoir.
Les deux boutons poussoirs doivent être liés au connecteur nommé
"DIGITAL IN PUSH BUTTON" dans le schéma. Ils connectent
PD3 ou PD6 à la masse lorsqu'ils sont pressés.
Comment réaliser le circuit imprimé
Pour graver le circuit imprimé vous devez d'abord
imprimer ce fichier PostScript
(linuxlcdpanel.ps.gz) sur une feuille transparente.
Dans les magasins pour architectes vous pouvez trouver des feuilles
de plastique semi-transparentes nommées Sinolit. Elles sont
produites pas Regulus et sont normalement utilisées pour les
imprimantes Offset. Une alternative peut être un papier de
60g + un produit de pulvérisation transparent (pausklar 21 de Kontakt
Chemie). L'avantage du papier et de Sinolit vient de ce que le toner de l'imprimante
Laser colle vraiment au papier/à la feuille plastique et offre un bon contraste.
J'ai converti le fichier PostScript en PDF au cas
ou vous n'auriez pas d'imprimante PostScript. La qualité est cependant
moindre.
Le temps d'exposition pour les plaques de cuivre avec procédé photo
dépend de la source lumineuse. Pour une lumière artificielle normale il faut
compter 1-2 minutes. Vous pouvez également utiliser la lumière du
jour, mais essayez d'éviter la lumière directe du soleil (elle est
trop forte). Vous pouvez faire l'expérience sur un petit morceau
de plaque photosensible pour définir le temps d'exposition idéal
avant d'utiliser la bonne plaque.
![[avant gravure]](../../common/images/article236/pic01_beforeetching_th.jpg) |
| La carte exposée et révélée avant gravure |
La carte exposée a besoin maintenant d'être révélée quelques minutes
dans du NaOH (Natriumhydroxid). Ensuite, vous devez
regarder attentivement le résultat et faire les corrections avec un marqueur
de peinture noire Edding 780 (ce n'est pas le marqueur indélébile pour surcharge,
c'est un marqueur contenant de la peinture). Je fais habituellement les pastilles
un peu plus grosses parce que je trouve celles de Eagle trop petites pour
une utilisation non professionnelle.
![[après gravure]](../../common/images/article236/pic02_boardready_th.jpg) |
| La carte avant de percer les trous |
Note: il semble impossible aux fabricants
de s'entendre sur un brochage commun ou sur des conventions de nommage pour
les relais. J'utilise un petit relais 5V manufacturé par Matsushita. Votre
relais peut avoir un brochage différent, modifiez donc la carte en conséquence
(avec un marqueur résistant à la gravure).
Lorsque vous êtes satisfait vous pouvez plonger la carte dans du FeCl3
(Hypochlorite de fer). Le FeCl13 donne de bons résultats à température
ambiante. Il est très facile à utiliser et donc idéal pour le bricolage
à la maison. Vous obtiendrez de meilleurs résultats si la carte est placée
verticalement dans un conteneur profond. Les ions de cuivre sont plus lourds que
les ions de fer et si vous remplissez de FeCl13 un petit récipient plat, les
ions de cuivres s'accumuleront au fond du récipient.
Quand la carte est prête effacez l'encre du marqueur avec de la
térébenthine. Vous pouvez laisser "l'encre" photo-résistante.
Elle s'évaporera lorsque vous souderez dessus et protégera le cuivre.
Le programme du Micro-contrôleur
Le programme pour le Micro-contrôleur se compose des fichiers suivants :
- lcd.c, lcd.h,
lcd_hw.h: C'est une bibliothèque générique avr LCD. Elle est basée sur le
travail de Peter Fleury (http://jump.to/fleury). Cette version est un peu
modifiée et plus flexible. Elle vous permet de connecter le matériel LCD
à n'importe quelle broche du Micro-contrôleur. Vous n'avez qu'à changer la
définition dans le fichier lcd_hw.h.
- avr-util.c,
avr-util.h: fonctions pour obtenir divers temps de retard.
- uart.c, uart.h:
C'est une bibliothèque pour l'interface RS232. Elle utilise les interruptions
matérielles. Chaque fois qu'un caractère est reçu de l'ordinateur, la
fonction SIGNAL (SIG_UART_RECV) est exécutée et les données sont copiées
depuis le tampon de réception vers un tampon de chaîne de caractères. Le
langage de commande pour notre panneau LCD est conçu de telle manière que
chaque commande se termine par le caractère de nouvelle ligne. Lorsqu'une
nouvelle ligne est trouvée alors un drapeau (uart_rx_linecomplete) est
positionné et la donnée est rendue accessible. Cela signifie également que vous
ne devez pas envoyer de commande à l'afficheur aussi vite que possible, mais
attendre un peu (une milliseconde) après chaque ligne.
Chaque commande recevra un accusé de réception avec un résultat ok, ou
err (pour erreur). Le programme de pilotage Perl peut donc employer le
résultat comme déclencheur de l'envoi de la prochaine commande.
- analog.c,
analog.h: Code pour le convertisseur analogique/digital. Il utilise
également les interruptions. Une conversion simple de
l'analogique vers le digital est lancée et le signal attend
l'interruption SIG_AID pour lire le résultat depuis le registre ADC.
- hardwarewd.c,
hardwarewd.h: Voici le chien de garde. Nous utilisons le diviseur
interne (divise par 1024) pour gérer les impulsions du minuteur.
Le minuteur
est un registre 16 bits, et lorsque nous avons un dépassement nous
décomptons une variable de 8 bits. Avec un cristal de 4MHz nous
décompterons notre variable approximativement toutes les 16 secondes. Le
programme Perl signale que l'ordinateur est bien actif en redéfinissant
périodiquement la variable à une valeur haute. S'il échoue
(parce que l'ordinateur s'arrête) alors la variable diminuera de sa valeur
chaque fois et lorsqu'elle atteindra zéro, le relais collera et fera une
remise à zéro matérielle de notre serveur.
- linuxlcdpanel.c:
C'est le programme principal. Il vérifie continuellement les commandes de
l'interface RS232 et les évènements de pression des boutons.
Afin de comprendre le programme en détail, il vous est recommandé de lire
les caractéristiques techniques du Micro-contrôleur. Elles sont
accessibles à partir de la section références à la fin de cet article (ou sur
www.atmel.com)
Cependant pour utiliser ce panneau vous n'avez pas besoin de comprendre
le programme, vous avez juste besoin de décompresser les archives du code
source ( sélectionnez linuxlcdpanel-0.7.tar.gz sur la page de téléchargement) et de taper:
make
make load
ou vous pouvez éventuellement utiliser le programme pré-compilé et le
charger par la commande
make loadprebuild
Très facile. Vous trouverez une description de la manière de programmer le
Micro-contrôleur dans le premier article:
Programmer le Micro-contrôleur ARV avec
GCC.
Test du panneau LCD
Le panneau LCD est prévu pour fonctionner avec l'alimentation interne 5V de
votre serveur (fil rouge=5V, fil noir=masse). Mais ne les connectez
surtout pas à l'alimentation de l'ordinateur la première fois. Vous avez
peut-être fait des erreurs pendant la soudure et l'assemblage.
L'alimentation de l'ordinateur est puissante, et autant votre ordinateur
que votre carte peuvent partir en fumée si tout n'est pas correct.
Testez d'abord avec une alimentation stabilisée externe avec limitation de
courant ! Maintenant vous pouvez télécharger le programme vers l'EEPROM
comme décrit plus haut. Ensuite vous devriez voir apparaître un défilement
de la bannière "linuxfocus.org" sur l'afficheur LCD. Maintenant connectez
l'interface RS232:
broche 14 MAX232 sur CTS (DB-9 broche 8)
broche 7 MAX232 sur RXD (DB-9 broche 2)
broche 13 MAX232 sur TXD (DB-9 broche 3)
Vous avez également besoin de connecter entre eux DTR, DSR et CD (DB-9
broches 4, 6 et 1)
Ceci est également documenté dans le diagramme du circuit ci-dessus.
Pour utiliser la ligne série vous devez l'initialiser.
L'archive du code source linuxlcdpanel-0.7.tar.gz contient un programme
appelé ttydevinit qui s'occupe de cette initialisation. Disons que vous
avez connecté le panneau sur COM2 (ttyS1) alors vous pouvez lancer la
commande:
./ttydevinit /dev/ttyS1
Maintenant le pilote de la ligne série est initialisé pour fonctionner à 9600
Bauds et vous pouvez commencer à "discuter" avec votre panneau LCD. Ouvrez 2
fenêtres xterm. Dans l'une vous tapez "cat > /dev/ttyS1". Maintenant
vous pouvez par exemple entrer la commande l=11 (allumage de LED 1) ou
l=10 (extinction de LED 1). Vous pouvez voir dans le premier xterm que votre
panneau LCD accuse réception de la commande par "ok".
Toutes les commandes disponibles sont expliquées dans le fichier README.commands.
L'archive du code source contient un script Perl nommé ttytest.pl qui ne
fait qu'allumer et éteindre les LED rouge par intermittence.
Il est censé être utilisé comme un simple programme exemple qui montre
comment piloter le panneau LCD. Vous pouvez vous en servir comme base pour vos
propres programmes. Lisez le code source. Il demande quelques
connaissances en Perl, mais c'est un programme plutôt court.
Connection du chien de garde
Le chien de garde est coupé par défaut. Vous l'activez par la
commande w=1 et vous définissez le délai par s=x ou x est une valeur
entre 1 et 255. Par exemple s=10 vous donnera un délai d'une
valeur de 10*16sec=160sec. Le pilote a besoin de définir le délai
périodiquement pour permettre au chien de garde de fonctionner correctement. Si votre
serveur se verrouille, alors le pilote n'est pas réinitialisé et le chien de
garde agit. Je sais que les serveurs Linux ne décrochent jamais. Cependant si
c'était le cas, il faut savoir qu'il n'y a habituellement personne sur
le site pour faire une remise à zéro, ou que personne ne sait où se trouve le serveur
parce qu'il n'y a jamais eu de problème depuis les 2
dernières années.
Le chien de garde est conçu de telle manière qu'il ne joue son rôle qu'une
seule fois. Cela afin d'éviter une remise à zéro pendant le redémarrage du
système. Lorsque le serveur est de nouveau opérationnel, le pilote doit
le réactiver.
Pour connecter physiquement le chien de garde, vous devez trouver les
deux fils connectés au bouton de remise à zéro de votre
serveur. Parallèlement à ce bouton de remise à zéro vous devez
connecter le relais à partir de votre chien de garde.
Comment utiliser le chien de garde
Le chien de garde garantit que le système est toujours capable d'exécuter les
programmes. Il ne garantit pas qu'un serveur Web ou une application de base de
données fonctionnent toujours correctement. Pour vérifier cela vous
devriez utiliser une entrée crontab ou d'autres programmes. Vous pouvez
être certain que le crontab fonctionnera probablement parce que le
chien de garde s'assure que les programmes en général sont toujours actifs.
Vous pouvez par exemple concevoir un script qui est déclenché par
cron et télécharge une page Web de votre serveur toutes les 15 minutes,
mais vous devez être prudent : un serveur Web peut être surchargé par un tas
de requêtes et il est dès lors normal qu'il ne réponde pas à toutes. Vous pourrez
cependant compter le nombre de fois que le serveur ne répond pas et si, par
exemple, il ne répond toujours pas après 10 vérifications, alors redémarrez
le serveur ou basculez vers un redémarrage normal (pas une remise à zéro
matérielle par le chien de garde).
Indépendamment de l'application, vous devriez également surveiller l'utilisation
du disque. La commande shell suivante retourne une valeur si une des partitions
est remplie à plus de 80%:
df | egrep ' (8.%|9.%|100%) '
Cela peut également être utilisé conjointement avec une entrée crontab
afin de vérifier régulièrement l'utilisation du disque.
Les scripts sur le serveur
Presque toute la logique de notre panneau d'affichage à cristaux liquides
dépend d'un script Perl nommé llp.pl. Copiez ce fichier dans
/usr/sbin. Copiez ensuite le programme ttydevinit dans /usr/bin et le
fichier ifconfig_llp.txt (depuis le répertoire etc des archives du code
source) dans /etc. Editez enfin, le fichier ifconfig_llp.txt et changez
les adresses selon les besoins :
NETMASK=255.255.255.0
IPADDR=10.0.0.4
GATEWAY=10.0.0.2
Maintenant, faites une copie de votre script original
/etc/rc.d/init.d/network et copiez le script /etc/network de l'archive du
code source dans /etc/rc.d/init.d/network. Ce script et les noms de
répertoire sont seulement valides sur Redhat et Mandrake. Le script
/network_all_distributions est plus élémentaire et fonctionnera
sur toutes les distributions Linux, mais vous devez trouver l'emplacement des
répertoires init-rc de votre distribution Linux. C'est
légèrement différent d'une distribution à l'autre.
Éditez le fichier /etc/rc.d/init.d/network et changez la ligne
/usr/sbin/llp.pl /dev/ttyS1&
si vous n'utilisez pas COM2.
Vous pouvez maintenant lancer :
/etc/rc.d/init.d/network start
et voir votre panneau LCD en action. Note: Il est possible de jouer
avec la modificationde des adresses IP. Les changements ne prendront effet qu'après le
prochain redémarrage. Par conséquent testez et restaurez-les avant
d'arrêter votre serveur (vous pouvez aussi éditer
/etc/ifconfig_llp.txt pour annuler vos changements).
Fichiers de log
Le script llp.pl crée un fichier nommé llp.log dans /var/log. Ce log
ne se remplit que très lentement. Normalement, il n'est pas nécessaire de prévoir une
rotation automatique. Vous pouvez le purger avec un programme tel que
logrotate si vous le désirez. Il n'est pas nécessaire de gérer la post rotation.
Une ligne du fichier de configuration de logrotate pourrait ressembler
à ceci:
/var/log/llp.log {
nocompress
monthly
}
Le fichier log contiendra des entrées lorsque le système sera arrêté
manuellement, qu'une adresse IP sera modifiée (IP, GW,netmask) ou lorsque le
chien de garde matériel déclenchera une remise à zéro. Naturellement vous ne
pouvez pas enregistrer la valeur du délai du chien de garde lorsque cela se produit (puisque
le système prend la main), par contre elle sera enregistrée au
prochain démarrage.
Le panneau en opération
Voici quelque "photos" du panneau LCD en action. Ce ne sont pas toutes les
fonctions offertes par ce panneau. Il y en a beaucoup plus et vous pouvez y ajouter
les votres.
L'écran principal. Montrant un nom (linuxfocus dans ce cas), la durée de
fonctionnement et la charge. Il se met à jour périodiquement.
Le menu de configuration IP
Exemple d'une adresse IP en cours de modification
Comment changer l'adresse de la passerelle (route par défaut)
Conclusion
Pour construire ce panneau à cristaux liquides (LCD) il faut des connaissances
d'amateur en électronique, mais ce n'est pas un circuit
très complexe. Notre panneau LCD Linux offre plus de fonctionnalités que
bien d'autres panneaux de contrôle déjà vus et il est très générique et très
bon marché.
Bonne soudure :-)
Références
Discussion sur cet article
Chaque article possède sa page de discussion. Vous pouvez y soumettre un commentaire ou lire ceux d´autres lecteurs:
2002-10-04, generated by lfparser version 2.31